全校各单位:
2018届本科毕业生即将离校,为明确职责,加强协调,保障毕业生离校工作文明、安全、高效、有序地进行,经研究,对今年毕业生离校工作提出如下要求:
一、以方便员工、服务员工为原则,简化毕业生离校手续和办理流程;
二、以隆重热烈、安全简朴为原则,组织好毕业典礼等活动;
三、做好文明离校教育工作,倡导毕业生文明离校;
四、组织安排好行李托运等其他工作。
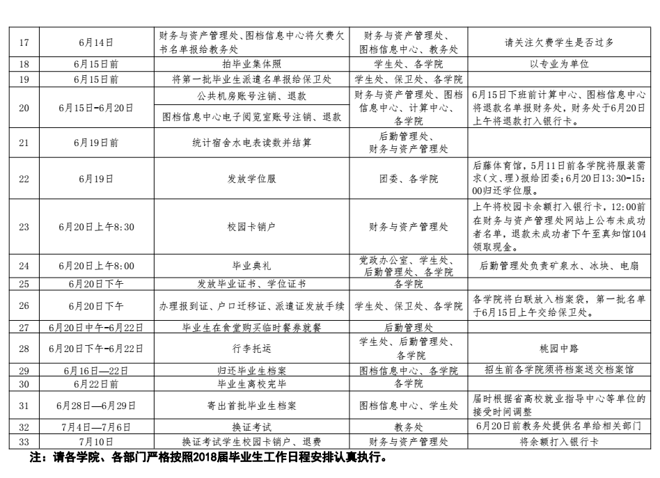
附件: 2018届毕业生工作日程
英国上市公司365
二〇一八年五月八日


全校各单位:
2018届本科毕业生即将离校,为明确职责,加强协调,保障毕业生离校工作文明、安全、高效、有序地进行,经研究,对今年毕业生离校工作提出如下要求:
一、以方便员工、服务员工为原则,简化毕业生离校手续和办理流程;
二、以隆重热烈、安全简朴为原则,组织好毕业典礼等活动;
三、做好文明离校教育工作,倡导毕业生文明离校;
四、组织安排好行李托运等其他工作。
附件: 2018届毕业生工作日程
英国上市公司365
二〇一八年五月八日

